Cardiovasculair Risicomanagement (CVRM)
Het zorgprogramma CVRM richt zich op het systematisch opsporen en behandelen van patiënten met een verhoogd risico op hart- en vaatziekten
Over het programma
Het zorgprogramma CVRM streeft ernaar om bestaande hart- en vaatziekten te stabiliseren en erger te voorkomen. Ook richt het zorgprogramma zich op de preventie van hart- en vaatziekten bij personen met een verhoogd risico. Daarnaast is er binnen dit zorgprogramma aandacht voor preventieve zorg, zoals leefstijl.
Waarom het relevant is voor jouw praktijk
Hart- en vaatziekten behoren tot de meest voorkomende en ingrijpende aandoeningen. Veel gevallen zijn echter te voorkomen door tijdige herkenning van risico’s en begeleiding bij leefstijl. Het zorgprogramma CVRM biedt een oplossing voor versnipperde zorg, inconsistent beleid en gemiste signalen. Door een vaste werkwijze te volgen worden complicaties verminderd, kan kwaliteit van leven verbeteren en de zorg efficiënter worden georganiseerd.
Veelgestelde vragen
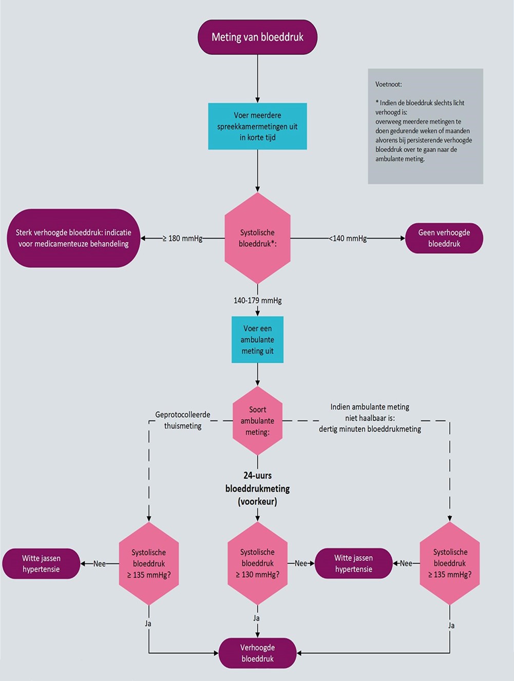
De volgende verrichtingen kunnen door huisarts als M&I-module apart wordt gedeclareerd bij de zorgverzekeraar:
- voor ECG-diagnostiek (Verrichting: 13005 maken, interpreteren, bespreken) mag er 4x per jaar worden gedeclareerd
- Doppler onderzoek 13001
- 24-uurs bloeddrukmeting/30 minuten meting/geprotocolleerde thuismeting mag 2x per jaar (met nr. 13008 en BLD24) worden gedeclareerd. Vanaf 2026 mag Kardia niet meer worden gedeclareerd als ECG-diagnostiek .
Meer weten of aanmelden?
Stuur ons gerust een mail. Direct aanmelden kan ook. Instromen is ieder kwartaal mogelijk.
Downloads
Ontdek meer over de verschillende aspecten van CVRM.
CVRM
Stappenplan praktische beschrijving start CVRM
Werkafspraken CVRM HA-POH-DA
Bloeddrukmeting
Hoe de bloeddruk het beste meten en beoordelen
Bruikleenovereenkomst bloeddrukmeters
Uitlenen bloeddrukmeters
Thuismeting
Protocol thuismeting RD
Uitrekenen van de bloeddruk thuismeting
Thuismeting: registreren en declareren
Patiëntenuitleg Thuismeting
Folder thuismeting

&w=1200&q=75)



